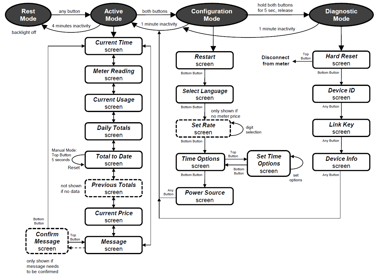
To navigate all the screens and menus on the EMU-2, you can refer to this handy flow chart below.

Modified on: Thu, 19 Nov, 2020 at 9:08 PM
To navigate all the screens and menus on the EMU-2, you can refer to this handy flow chart below.

Did you find it helpful? Yes No
Send feedback